unplugged-system/device/google/cuttlefish/host/commands/cvd/parser
2025-10-06 13:59:42 +00:00
..
doc Initial commit: AOSP 14 with modifications for Unplugged OS 2025-10-06 13:59:42 +00:00
instance Initial commit: AOSP 14 with modifications for Unplugged OS 2025-10-06 13:59:42 +00:00
Android.bp Initial commit: AOSP 14 with modifications for Unplugged OS 2025-10-06 13:59:42 +00:00
cf_configs_common.cpp Initial commit: AOSP 14 with modifications for Unplugged OS 2025-10-06 13:59:42 +00:00
cf_configs_common.h Initial commit: AOSP 14 with modifications for Unplugged OS 2025-10-06 13:59:42 +00:00
cf_configs_instances.cpp Initial commit: AOSP 14 with modifications for Unplugged OS 2025-10-06 13:59:42 +00:00
cf_configs_instances.h Initial commit: AOSP 14 with modifications for Unplugged OS 2025-10-06 13:59:42 +00:00
cf_flags_validator.cpp Initial commit: AOSP 14 with modifications for Unplugged OS 2025-10-06 13:59:42 +00:00
cf_flags_validator.h Initial commit: AOSP 14 with modifications for Unplugged OS 2025-10-06 13:59:42 +00:00
fetch_cvd_parser.cpp Initial commit: AOSP 14 with modifications for Unplugged OS 2025-10-06 13:59:42 +00:00
fetch_cvd_parser.h Initial commit: AOSP 14 with modifications for Unplugged OS 2025-10-06 13:59:42 +00:00
launch_cvd_parser.cpp Initial commit: AOSP 14 with modifications for Unplugged OS 2025-10-06 13:59:42 +00:00
launch_cvd_parser.h Initial commit: AOSP 14 with modifications for Unplugged OS 2025-10-06 13:59:42 +00:00
launch_cvd_templates.cpp Initial commit: AOSP 14 with modifications for Unplugged OS 2025-10-06 13:59:42 +00:00
launch_cvd_templates.h Initial commit: AOSP 14 with modifications for Unplugged OS 2025-10-06 13:59:42 +00:00
load_configs_parser.cpp Initial commit: AOSP 14 with modifications for Unplugged OS 2025-10-06 13:59:42 +00:00
load_configs_parser.h Initial commit: AOSP 14 with modifications for Unplugged OS 2025-10-06 13:59:42 +00:00
README.md Initial commit: AOSP 14 with modifications for Unplugged OS 2025-10-06 13:59:42 +00:00

Canonical configs user interface groups and classes

UI structure and categories

UI structure diagram

vm category

vm category diagram

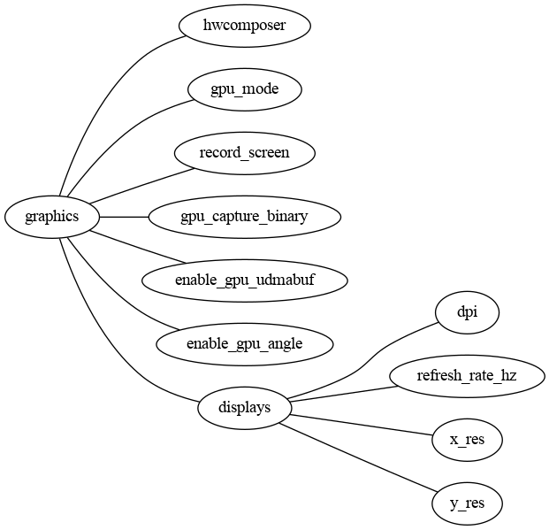
graphics category

graphics category diagram

adb category

adb category diagram

streaming category

streaming category diagram

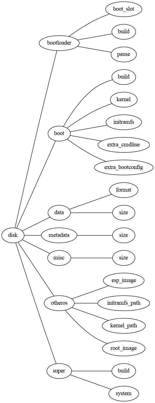
disk category

disk category diagram

connectivity category

connectivity category diagram

camera category

camera category diagram

audio category

audio category diagram

location category

location category diagram

vehicle category

streaming category diagram