unplugged-system/device/google/cuttlefish/host/commands/assemble_cvd
2025-10-06 13:59:42 +00:00
..
doc Initial commit: AOSP 14 with modifications for Unplugged OS 2025-10-06 13:59:42 +00:00
proto Initial commit: AOSP 14 with modifications for Unplugged OS 2025-10-06 13:59:42 +00:00
alloc.cc Initial commit: AOSP 14 with modifications for Unplugged OS 2025-10-06 13:59:42 +00:00
alloc.h Initial commit: AOSP 14 with modifications for Unplugged OS 2025-10-06 13:59:42 +00:00
Android.bp Initial commit: AOSP 14 with modifications for Unplugged OS 2025-10-06 13:59:42 +00:00
assemble_cvd.cc Initial commit: AOSP 14 with modifications for Unplugged OS 2025-10-06 13:59:42 +00:00
boot_config.cc Initial commit: AOSP 14 with modifications for Unplugged OS 2025-10-06 13:59:42 +00:00
boot_config.h Initial commit: AOSP 14 with modifications for Unplugged OS 2025-10-06 13:59:42 +00:00
boot_image_utils.cc Initial commit: AOSP 14 with modifications for Unplugged OS 2025-10-06 13:59:42 +00:00
boot_image_utils.h Initial commit: AOSP 14 with modifications for Unplugged OS 2025-10-06 13:59:42 +00:00
clean.cc Initial commit: AOSP 14 with modifications for Unplugged OS 2025-10-06 13:59:42 +00:00
clean.h Initial commit: AOSP 14 with modifications for Unplugged OS 2025-10-06 13:59:42 +00:00
disk_builder.cpp Initial commit: AOSP 14 with modifications for Unplugged OS 2025-10-06 13:59:42 +00:00
disk_builder.h Initial commit: AOSP 14 with modifications for Unplugged OS 2025-10-06 13:59:42 +00:00
disk_flags.cc Initial commit: AOSP 14 with modifications for Unplugged OS 2025-10-06 13:59:42 +00:00
disk_flags.h Initial commit: AOSP 14 with modifications for Unplugged OS 2025-10-06 13:59:42 +00:00
display_flags.cpp Initial commit: AOSP 14 with modifications for Unplugged OS 2025-10-06 13:59:42 +00:00
display_flags.h Initial commit: AOSP 14 with modifications for Unplugged OS 2025-10-06 13:59:42 +00:00
flag_feature.cpp Initial commit: AOSP 14 with modifications for Unplugged OS 2025-10-06 13:59:42 +00:00
flag_feature.h Initial commit: AOSP 14 with modifications for Unplugged OS 2025-10-06 13:59:42 +00:00
flags_defaults.h Initial commit: AOSP 14 with modifications for Unplugged OS 2025-10-06 13:59:42 +00:00
flags.cc Initial commit: AOSP 14 with modifications for Unplugged OS 2025-10-06 13:59:42 +00:00
flags.h Initial commit: AOSP 14 with modifications for Unplugged OS 2025-10-06 13:59:42 +00:00
misc_info.cc Initial commit: AOSP 14 with modifications for Unplugged OS 2025-10-06 13:59:42 +00:00
misc_info.h Initial commit: AOSP 14 with modifications for Unplugged OS 2025-10-06 13:59:42 +00:00
ramdisk_modules.h Initial commit: AOSP 14 with modifications for Unplugged OS 2025-10-06 13:59:42 +00:00
README.md Initial commit: AOSP 14 with modifications for Unplugged OS 2025-10-06 13:59:42 +00:00
super_image_mixer.cc Initial commit: AOSP 14 with modifications for Unplugged OS 2025-10-06 13:59:42 +00:00
super_image_mixer.h Initial commit: AOSP 14 with modifications for Unplugged OS 2025-10-06 13:59:42 +00:00
vendor_dlkm_utils.cc Initial commit: AOSP 14 with modifications for Unplugged OS 2025-10-06 13:59:42 +00:00
vendor_dlkm_utils.h Initial commit: AOSP 14 with modifications for Unplugged OS 2025-10-06 13:59:42 +00:00

Host filesystem setup to prepare for running a Cuttlefish device.

Supports rewriting super.img, boot.img, and initramfs.img based on launch_cvd arguments. In a multi-device configuration, there is only one assemble_cvd invocation, but multiple run_cvd invocations, one per device.

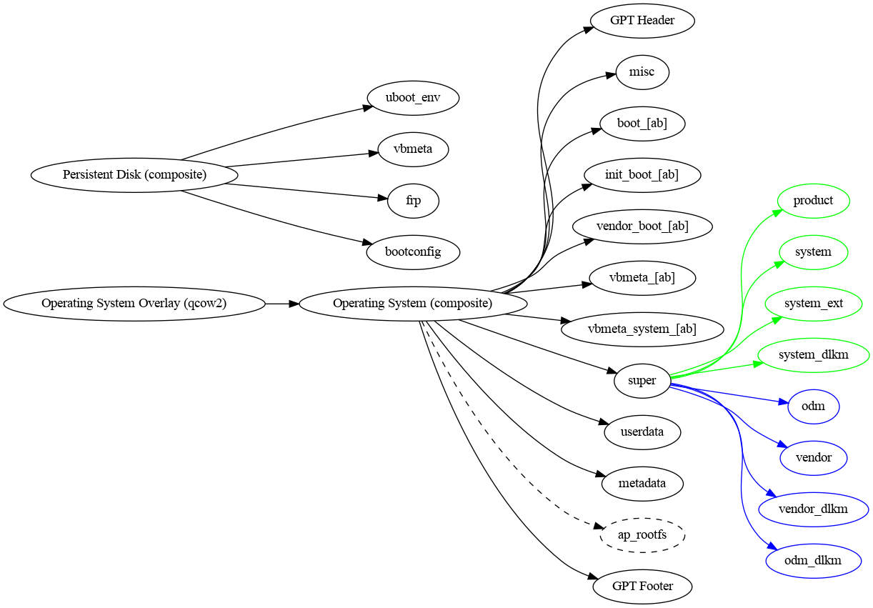
The disk files produced by the Android build system are arranged into a "composite disk" and protected with a read-on-write qcow2 overlay.

Disk diagram