This website requires JavaScript.
Explore
Help
Sign In
werunplugged
/
unplugged-system
Watch
1
Star
0
Fork
0
You've already forked unplugged-system
Code
Issues
Pull Requests
Actions
Packages
Projects
Releases
Wiki
Activity
06ee9615ad
unplugged-system
/
external
/
fonttools
/
Doc
/
source
/
designspaceLib
/
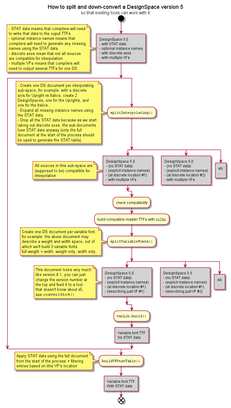
v5_split_downconvert.png
ziv-gabel
06ee9615ad
Initial commit: AOSP 14 with modifications for Unplugged OS
2025-10-06 13:59:42 +00:00
97 KiB
760x1344px
Raw
History