This website requires JavaScript.
Explore
Help
Sign In
werunplugged
/
unplugged-vendor
Watch
1
Star
0
Fork
0
You've already forked unplugged-vendor
Code
Issues
Pull Requests
Actions
Packages
Projects
Releases
Wiki
Activity
main
unplugged-vendor
/
external
/
python
/
cpython2
/
Doc
/
howto
/
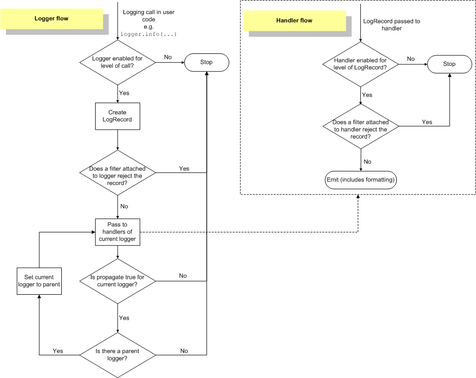
logging_flow.png
ziv-gabel
ebc759d833
Initial commit: AOSP 12 vendor with modifications for Unplugged OS
2025-10-06 13:59:42 +00:00
48 KiB
Executable File
955x758px
Raw
Permalink
History